公司网站
繁體
无障碍阅读
新闻公告
通知公告
运营资讯
采购信息
乘客服务
乘车须知
失物招领
预约服务
政策法规
服务承诺
地铁票务
车票使用规则
票卡种类
票价查询
运营线路
线路信息
站点信息
运营时间
联系我们
关于我们
常见问题
互动交流
地铁e+
首页
/
采购信息
/
中选公示
郑州市轨道交通2021-2026年广告灯箱委外维保项目中选结果公示(01标段、02标段、03标段)
发布时间:2021-04-16 14:22
阅读次数:8183
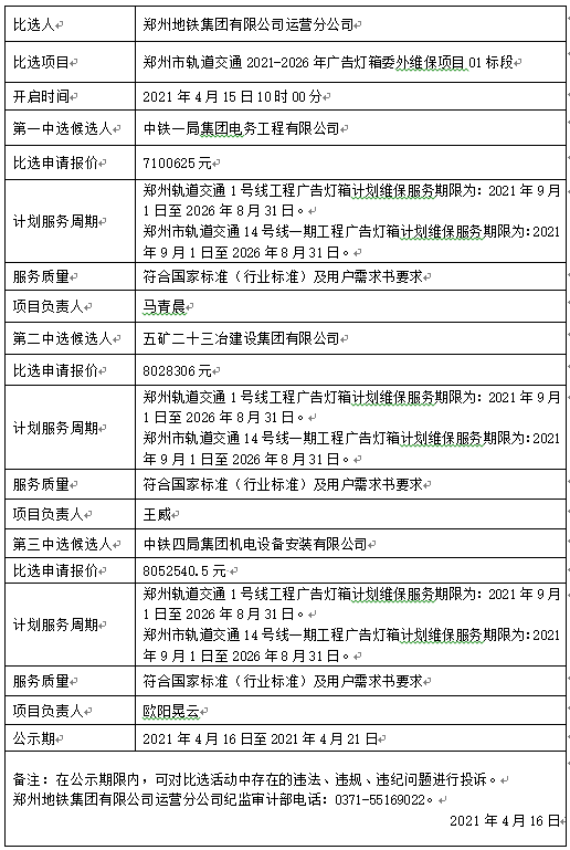
郑州市轨道交通
2021-2026
年广告灯箱委外维保项目
01
标段
中选结果公示
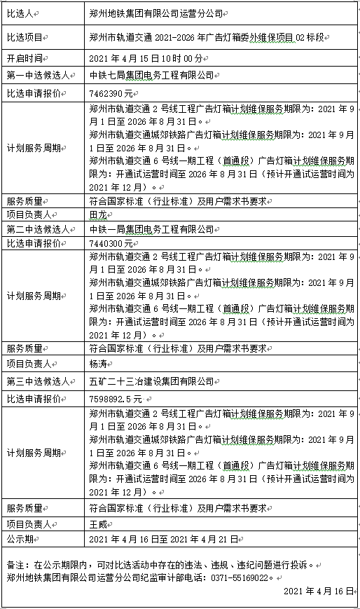
郑州市轨道交通
2021-2026
年广告灯箱委外维保项目
02
标段
中选结果公示
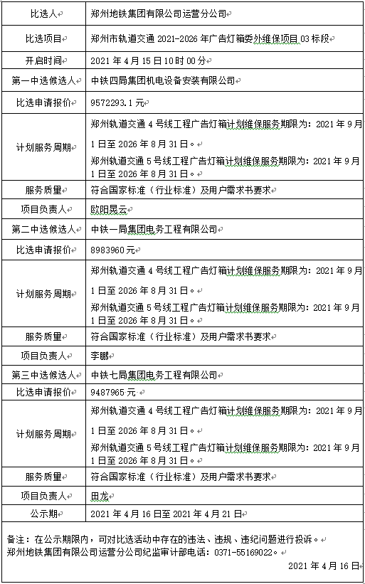
郑州市轨道交通
2021-2026
年广告灯箱委外维保项目
03
标段
中选结果公示
上一篇:郑州市轨道交通1号线郑东车辆段续...
下一篇:郑州市轨道交通2021-2022...
采购公告
中选公示
返回首页
返回顶部
0371-55166166
诚 物
征 资
生 供
产 应
性 商